发布日期:2023-11-28
近期,意大利Humanitas研究医院的研究人员在《Cell Reports Medicine》[1]上发表题为《Biomimetic superabsorbent hydrogel acts as a gut protective dynamic exoskeleton improving metabolic parameters and expanding A. muciniphila》的研究。
研究发现,“口服胃内占容超吸水性水凝胶”(Oral Superabsorbent Hydrogels,OSH)在减轻体重方面具有多重机制:除了其吸水膨胀物理占据胃内有效空间,模仿富含纤维的蔬菜,使人在不增加热量的前提下产生饱腹感,从而减轻体重;除此功能外,其组成和结构还可对肠道和代谢健康产生显著益处。
OSH在美国和欧洲已被证明是体重管理的有效辅助手段,并被美国FDA和欧洲CE批准。作为一种创新方式来增强饱腹感和帮助控制体重的有效方法,OSH相关技术在改善机体代谢的作用机制逐渐被人们发现。
此次研究发现,与OSH可促进有益菌A. muciniphila[2](Akkermansia muciniphila,Akk菌)的丰度,还能调节葡萄糖和脂质代谢,改善胰岛素抵抗,调控脂肪组织、降低循环胆固醇水平和改善伴有较低肝脏炎症浸润的肝脏脂肪变性,最终改善代谢综合征(MetS),并限制非酒精性脂肪肝(NAFLD)的进展。
一、OSH可预防高脂饮食引起的肥胖并改善代谢综合征(MetS)
研究人员历时18周,以HFD高脂肪(45%kcal来自脂肪)饮食方案,配合添加2% OSH、4%OSH,来研究小鼠肥胖和代谢的改变。研究结果显示:
1.喂食HFD+2%OSH、HFD+4%OSH的小鼠与单独喂食HFD的小鼠相比,体重增加表现出剂量依赖性的减少(35.4±1.3g vs. 30.3±0.8g vs. 30.1±0.6g; p < 0.001)。也就是说,添加OSH喂食的小鼠体重增加明显减少。
2.喂食HFD的小鼠表现出高胆固醇血症,而添加OSH喂食的小鼠可免受总胆固醇(Total cholesterol)水平升高的影响。
3.OSH还在控制葡萄糖稳态和胰岛素敏感性的代谢改变方面发挥作用。研究发现,添加OSH喂食的小鼠表现出较低水平的空腹血糖(Fasting Glucose)和空腹胰岛素血症(Fasting Insulin),显现出较低HOMA稳态模型(HOMA-IR)指数。

4.研究人员还观察到,添加OSH喂食的小鼠中,GLP-1血清水平的OSH依赖性增加。在胰岛素耐受试验(lTT)和葡萄糖耐受试验(GTI)中,喂食HFD+2%OSH或HFD+4%OSH的小鼠对胰岛素和葡萄糖负荷的反应更好。

为了评估OSH用于治疗代谢综合征的潜力,研究人员首先通过HFD喂养C57BL/6J(C57BL/6J属于DIO小鼠,特别适合肥胖、代谢综合症和脂肪肝模型的研究或造模)雄性小鼠12周,来诱导小鼠的代谢改变。在诱导阶段结束时,将小鼠随机分为HFD、HFD+2%OSH和HFD+4%OSH三组,再开展为期12周的治疗。
喂食HFD+2%OSH和HFD+4%OSH组小鼠,4周后达到与饮食对照(CD)组相当的水平;12周后,小鼠的体重比基线分别下降了2.2%(2%OSH)和8.5%(4%OSH)。而单独喂食HFD的小鼠,体重增加了11.4%。基于体重的减轻,研究人员分析、证实了OSH降低胆固醇的能力。
与喂食HFD的小鼠相比,添加OSH喂食的小鼠GLP-1水平分别高2.1倍(2%OSH)和2.0倍(4%OSH),血糖和胰岛素血症水平恢复到接近饮食对照(CD)组的水平。这表明,用添加OSH喂食的小鼠具有更好的葡萄糖耐受性(GTI)和胰岛素敏感性(lTT)。
与喂食HFD相比,添加OSH喂食后,小鼠缩短的肠完全恢复。这表明,OSH可增强肠道屏障特性的保护能力,有效抵消代谢综合征(MetS)带来的不利影响。
三、OSH可限制非酒精性脂肪肝(NAFLD)的进展
随着研究喂食时间增加到18周,脂肪沉积也扩展到小鼠的肝门区域。
在观察到OSH可以降低胆固醇,同时保持肠道屏障的完整性后,研究人员决定使用由高脂肪、1%胆固醇和碳水化合物饮食(HFHCC)诱导的NASH模型(非酒精性脂肪性肝炎模型,该模型密切再现了人类疾病的肝脏和肝外表现)。
研究人员先按HFHCC饮食喂食小鼠10周,然后将其随机分为HFHCC、HFHCC+2%OSH、HFHCC+4%OSH,继续喂食6周。
16周后,喂食HFHCC小鼠的大泡性肝脂肪变性在3区加重,出现小叶炎症和肝细胞变性;而添加OSH喂食的小鼠非酒精性脂肪肝活性评分(NAFLD Activity Score)有所改善(2% OSH为0.078,4% OSH为0.017),表现为出炎症程度(Inflammation grade)较低,肝细胞气球变性(Ballooning degeneration)损伤较少(2%为0.003,4%为0.001)。
流式细胞术分析显示,OSH阻止了由HFHCC喂养诱导的1型常规树突状细胞(cDC1)和2型常规树突状细胞(cDC2)的扩增(树突状细胞在促进NASH肝脏病理的发展中起着关键作用)。
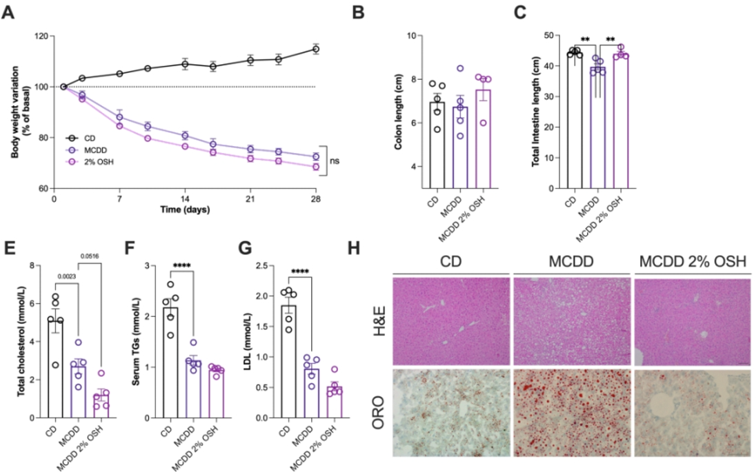
研究人员使用蛋氨酸胆碱缺乏饮食(MCDD)模型,配合OSH添加喂食小鼠4周。结果显示,OSH可减少肝脏脂肪堆积,降低血清胆固醇,并预防肠道缩短。
四、OSH可促进肠道有益菌A. muciniphila的增长
为了探究,在微生物群环境完整与否的条件下,OSH是否都可促进A. muciniphila的生长。研究人员,分别用HFHCC、广谱抗生素喂食小鼠1周。
与饮食对照组相比,HFHCC饮食在48小时内显著降低了A. muciniphila的丰度,而补充OSH后,降低趋势得到了显著逆转;2周后,A. muciniphila在添加2%OSH和4%OSH组的含量分别是单独HFHCC组的5.7倍和12.0倍。
在喂食广谱抗生素1周的小鼠实验中,添加OSH喂食2周后,A. muciniphila含量是饮食对照组的2.52倍。这表明,OSH对于维护肠道A. muciniphila的丰度具有积极作用。
此外,研究人员还测试了其他化合物是否可以促进A. muciniphila的丰度。测试结果表明,菊粉(Inulin)和车前子(Psyllium)对A. muciniphila的丰度影响显著低于OSH。虽然,菊粉和车前子已被多项研究证明,具有降低血清胆固醇水平和改善2型糖尿病血糖控制的效果。
经测试,研究人员发现OSH促进A. muciniphila生长的能力来源于其独特的理化性质,具有高含水量和高弹性的三维纤维素基质中的可降解纤维(CMC),类似于蔬菜。
五、喂食OSH的微生物群可改善新陈代谢
研究人员对经过12周的高糖高脂饮食导致肥胖的小鼠进行了粪便微生物群移植(FMT)。4周后,接受添加OSH喂食FMT的小鼠体重减少了3.8%(2%OSH)和2.5%(4%OSH),而接受HFHCC喂食FMT的小鼠体重继续增重了7.0%。
接受添加OSH喂食FMT的小鼠表现出较低的肝脂肪变性,NAFLD活性评分差异为-1.47(2%OSH)和-1.65分(4%OSH),总体反映出,HFHCC诱导的肝损伤得到了改善。
在全球肥胖和代谢紊乱的患病率不断上升的情况下,寻找具有临床意义的减肥疗法显得尤为重要。此次研究,OSH被证实为一种长期且具有临床意义的减肥方法,为治疗肥胖和代谢综合征提供了新的途径。
相比传统的减肥方法,OSH具有长期性和安全性优势。传统的减肥方法往往会导致身体出现耐药性和副作用,而OSH被设计成三维亲水网络结构的单个微球,不仅能吸水膨胀,还能较长时间锁住水分,与食物混合,模仿富含纤维的天然蔬菜成分和机械性能,比膳食纤维补充剂高几个数量级,在不增加热量的前提下产生饱腹感,不会对身体产生负面影响。此外,还可以改善肠道健康,减少肠道炎症和感染的风险,进一步提高了减肥的安全性。
这一发现也为全球代谢综合征患者提供了新的治疗选择,OSH能够促进肠道微生物群的多样性和有益菌的繁殖,改善肠道健康。还可以与其他控糖、减肥法联合使用,以达到更好的控糖、减肥效果。
参考文献
《Biomimetic superabsorbent hydrogel acts as a gut protective dynamic exoskeleton improving metabolic parameters and expanding A. muciniphila》
[1]《Cell Reports Medicine》是Cell Press细胞出版社旗下的关于转化和临床研究的高端开放获取期刊。致力于发表跨越医学各个领域的转化和临床研究,促进不同社群之间的联系,搭建科研与临床的桥梁。《Cell Reports Medicine》追求多样化的医学研究,鼓励具有创新想法的,能够促进人类对疾病的理解,改善医疗与人类健康。
[2]A. muciniphila(Akkermansia muciniphila,Akk菌)是一种人类肠道的正常菌,是一种与肠道健康和炎症反应相关的微生物,与肥胖、糖尿病、心血管疾病和低度炎症呈负相关。最近的研究结果提供了关于A. muciniphila在控制体重和代谢健康方面的重要作用的新见解,调节微生物群可能是控制肥胖和代谢紊乱一种有效的手段。
苏公网安备32058502011478号